官网动态
【英伟达官宣全球最强AI芯片:性能提升30倍,并将重新设计整个底层软件堆栈】英伟达黄仁勋在GTC大会发表演讲,表示Blackwell架构B200芯片登场,第一款Blackwell芯片名为GB200,将于今年晚些时候上市。该芯片有2080亿晶体管,采用台积电4nm制程。前一代GPU“Hopper”H100采用4nm工艺,集成晶体管800亿。GB200的AI性能为每秒20千万亿次浮点运算,而H10
【英伟达官宣全球最强AI芯片:性能提升30倍,并将重新设计整个底层软件堆栈】英伟达黄仁勋在GTC大会发表演讲,表示Blackwell架构B200芯片登场,第一款Blackwell芯片名为GB200,将于今年晚些时候上市。该芯片有2080亿晶体管,采用台积电4nm制程。前一代GPU“Hopper”H100采用4nm工艺,集成晶体管800亿。GB200的AI性能为每秒20千万亿次浮点运算,而H100为每秒4千万亿次浮点运算。相较于 H100 Tensor Core GPU,GB200 超级芯片可以为大语言模型(LLM)推理负载提供30倍的性能提升,并将成本和能耗降低高达25倍。
演讲还提到全球最大电动车公司比亚迪将采用英伟达下一代智能汽车芯片Thor。比亚迪同时将使用英伟达基础设施进行自动驾驶模型训练,以及英伟达Isaac来设计/模拟智能工厂机器人。另外黄仁勋还宣布推出下一代人工智能超级计算机。(网易新闻)

【盒马CEO侯毅正式退休】盒马相关人士确认,盒马CEO侯毅(花名:老菜)因年满60岁正式退休,未来将担任盒马首席荣誉顾问。据了解,这项任命是以盒马全员信的方式宣布的,现任盒马CFO的严筱磊(花名:百何)将兼任CEO。在信中,阿里集团对侯毅为盒马起步和发展作出的贡献给予高度评价。(网易新闻)
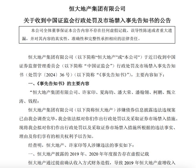
【证监会拟对许家印等采取终身证券市场禁入措施,对恒大地产罚款41.75亿元】3月18日,恒大地产集团有限公司(简称恒大地产)公告称,收到证监会行政处罚及市场禁入事先告知书,证监会拟对许家印等采取终身证券市场禁入措施,拟对恒大地产处以罚款41.75亿元。公告显示,针对恒大地产披露2019年、2020年年报存在虚假记载的违法行为,以及恒大地产公开发行公司债券涉嫌欺诈发行和未按照规定报送有关报告或者履行信息披露义务等三项行为,证监会拟决定:
1.责令恒大地产改正,给予警告,并处以41.75亿元的罚款;2.对许家印给予警告,并处以4700万元的罚款;3.对夏海钧给予警告,并处以1500万元的罚款;4.对潘大荣、潘翰翎给予警告,并分别处以900万元的罚款;5.对柯鹏给予警告,并处以300万元的罚款;6.对甄立涛处以200万元的罚款;7.对钱程给予警告,并处以20万元的罚款。
公告还称,许家印决策并组织实施财务造假,手段特别恶劣,情节特别严重,夏海钧组织安排编制虚假财务报告,手段特别恶劣,情节特别严重,根据《证券法》第二百二十一条和2015年《证券市场禁入规定》(证监会令第115号)第三条第一项、第五条第三款的规定,证监会拟决定对许家印、夏海钧采取终身证券市场禁入措施。(央广网)


【东方甄选和三只羊回应,代售被“315”点名的梅菜扣肉】3月18日,东方甄选发布声明,公布针对其代售的“御徽缘梅菜扣肉”商品的调查进展以及后续处理举措。东方甄选表示,为购买该产品的消费者先行垫付退款只是第一步,内部还在对涉事商品进行调查,如商家不能提供权威的产品安全性相关证明,东方甄选将在已经垫付全额退费的基础上,进一步对消费者垫付三倍赔偿,并坚决追究商家和生产厂家的责任。
3月18日,三只羊网络发布情况说明:针对网上热议的我司推广销售的“御徽缘梅菜扣肉”涉嫌违规使用槽头肉原料事件,我司高度重视,第一时间安排专班核查,于3月15日当晚启动消费者登记,并陆续开始先行垫付退款。(新浪财经)
【飞凡汽车辟谣大规模裁员等传言】近期,关于飞凡汽车大规模裁员和被并入上汽乘用车的消息在业内传得沸沸扬扬。飞凡汽车给经销商发了一封沟通信,信中对上述市场传闻进行了辟谣,并强调飞凡汽车在确保独立运营的前提下,将进一步深化“轻资产”战略,还将继续保持既定的产品布局与业务节奏,在今年年中推出全新的重磅车型。(第一财经)
【马斯克开源Grok-1:3140亿参数迄今最大】马斯克的AI创企xAI正式发布了此前备受期待大模型Grok-1,其参数量达到了3140亿,远超OpenAI GPT-3.5的1750亿。这是迄今参数量最大的开源大语言模型,遵照Apache 2.0协议开放模型权重和架构。(每日经济)

【消息称苹果正与谷歌洽谈,将谷歌Gemini嵌入“AI版iPhone”】据知情人士称,苹果公司正在洽谈将谷歌的Gemini人工智能引擎植入iPhone。双方正在积极谈判,以便让苹果授权谷歌的生成式人工智能模型Gemini,为今年iPhone软件的一些新功能提供动力。另据知情人士称,苹果最近还与OpenAI进行了讨论,并考虑使用其模型。(澎湃新闻)
【奔驰上调管理层薪酬,CEO年薪酬几乎翻倍】得益于高额奖金,梅赛德斯-奔驰首席执行官康林松(Ola Kallenius)去年的薪酬几乎翻了一倍,这也使其成为德国DAX指数所含40家公司中收入最高的CEO之一。奔驰近日发布的一份年度公司报告显示,康林松去年共获得包括养老金在内共计1270万欧元的年收入,相比前一年大幅增长了80%。据了解,康林松的年度收入已超过大众集团CEO奥利弗·布鲁姆(Oliver Blume),后者去年的收入为971万欧元。(新浪财经)
【满记甜品回应“多地关店”传闻:公司经营一切正常】满记甜品发布声明回应“预付款无法退款、账户被注销”及“多地关店”传闻。满记甜品指出,关于“多地关店”的情况,均为疫情期间所做的正常战略调整,目前,公司经营一切正常,且在2023年度新开店38家。2024年度,公司也会继续扩大开店规模,大陆地区新增门店将不少于50家。(界面新闻)
【小米官方辟谣“SU7产能从10.7万提升至13.3万”】小米公司发言人辟谣小米SU7产能相关传闻,称“网传小米su7的产能,从10.7万提升至13.3万”为不实消息。(新浪财经)

【中外专家签署北京AI安全国际共识:禁止AI自行复制】3月18日,包括图灵奖得主约书亚·本吉奥、杰弗里·辛顿、姚期智等在内的数十位的中外专家日前在北京联合签署了由智源研究院发起的《北京AI安全国际共识》,涉及人工智能“风险红线”和“路线”两大块,其中“风险红线包含自主复制、改进”,“权力寻求”、“协助不良行为者”和“欺骗”四个部分。据了解,关于“人工智能的自主复制和改进”,共识强调了人在这个过程中的作用,要求任何人工智能系统都不应在人类没有明确批准和协助的情况下复制或改进自身,包括制作自身的精确副本以及创造具有相似或更高能力的新人工智能系统。(腾讯新闻)

【优步向澳大利亚出租车司机支付1.78亿美元达成和解】优步同意支付2.718亿澳元(合1.78亿美元)赔偿澳大利亚数千名出租车司机。这些司机声称,当优步进入当地市场时,他们损失了收入。莫里斯·布莱克本律师事务所(Maurice Blackburn)于2019年提起诉讼,该律所周一表示,优步技术公司解决了8000多名出租车和出租汽车车主和司机提起的集体诉讼。该律师事务所称,这笔款项是澳大利亚法律史上第五大集体诉讼和解。(环球市场播报)
【美团新设平台产品部,陶雪璇担任负责人】美团平台发布内部信宣布成立平台产品部,由陶雪璇担任负责人。同时,在平台产品部下设设计部,整合公司到店、到家等,由原到店设计部负责人张国忠担纲。同时,依托美团平台,公司在用户增长与运营,用户体验与治理,企业业务等领域也对团队进行了整合,分别由周默和滕复春、康凯担任负责人。(搜狐新闻)
【隆基绿能裁员30%?知情人士:没那么夸张】3月18日,从知情人士处获悉,工厂和公司总部职能部门或将是减员的主要部门,“销售人员基本也不再扩招了”。当被问及裁员比例是否有近三分之一时,对方表示:“没有这么夸张。”事实上,早在2023年底,A股光伏行业头部公司就被传要裁员或减产,隆基绿能也在其中。此前,隆基绿能内部人士说到:“光伏行业每年到年底都会根据第二年或是当下的生产情况做一些调整或者是产线优化,人员的变动其实是一个比较正常的情况。”(银柿财经)
【工业机器人龙头ABB接连收购AI企业:将人工智能嵌入全线业务】近日,在全球工业机器人龙头ABB举办的人工智能战略发布会上,ABB机器人与离散自动化事业部总裁安世铭博士对记者表示,ABB将人工智能嵌入全线多个AI项目正在推进中。记者了解到,2024年初,ABB收购了瑞士初创公司Sevensense,以扩大其在新一代人工智能自主移动机器人领域的地位。另外还收购了研发工程公司Meshmind的大部分股份,扩大了其在人工智能、工业物联网和机器视觉领域的研发能力。(澎湃新闻)

【英伟达洽购以色列人工智能初创公司Run:AI】据知情人士称,英伟达正在就收购以色列人工智能基础设施编排和管理平台Run: AI进行深入谈判。这笔交易的价值估计在数亿美元,甚至可能达到10亿美元。Run:AI于2018年创立,该公司开发了一个编排和虚拟化软件层,专门针对运行在GPU和类似芯片组上的AI工作负载的独特需求。如果交易完成,这将是英伟达自2019年3月以69亿美元收购Mellanox以来在以色列的首次收购。(新浪财经)
【万华电子材料完成A轮融资】万华电子材料完成A轮融资,融资规模约亿元人民币,本轮投资方包括山东财金、业达经发集团、源禾资本、毅达资本。万华电子材料成立于2018年,是万华节能科技集团旗下专业从事电子特气产品研发、生产和销售的企业。(睿兽分析登录查看更多)
【新核芯科技完成1亿元股权融资】晶圆级封装测试服务商新核芯科技完成1亿元股权融资,本轮投资方为富士康工业互联网。新核芯科技拥有全球最专业半导体人才,提供完整的封装与测试服务,并通过鸿海科技集团的资源提供完善的封装服务。(睿兽分析登录查看更多)
【中州创赢完成数千万元A轮融资】安徽省中州创赢大数据科技有限公司完成数千万元A轮融资,本轮投资方未披露。中州创赢研发的AI自动系统,能够一站式解决直播需求,除了能通过AI生成文本话术、媲美真人的语音合成、智能回复、智能弹窗等功能帮助实体商家一键开播,还可实现分布式语音开播,让直播不重复。(睿兽分析登录查看更多)
【中科际联完成数千万元A+轮融资】中科际联近日完成数千万元A+轮融资,由毅达资本和源禾资本投资。中科际联是一家光电集成芯片及器件研发商,聚焦我国“卡脖子”的核心光电芯片及器件的发展需求,研制集成化、融合化、工程化的光子集成芯片,并开发高性能光电子器件、模块与应用系统。(睿兽分析登录查看更多)
【奥创光子完成新一轮战略融资】奥创光子完成新一轮战略融资,投资方为舜宇光学。奥创光子是一家致力于飞秒激光光源技术、飞秒激光功能模块的研发、生产和应用的科技初创公司。(睿兽分析登录查看更多)

【月之暗面宣布Kimi智能助手可支持200万字无损上下文】3月18日,通用人工智能创业公司月之暗面(Moonshot AI)宣布Kimi智能助手可支持的无损上下文长度由20万汉字增至200万汉字,并于即日起开启产品“内测”。(凤凰网)

【高通推出第三代骁龙8s移动平台,支持智谱ChatGLM等主流大语言模型】高通技术公司3月18日宣布推出第三代骁龙8s移动平台,该平台支持广泛的AI模型,包括目前主流的Baichuan-7B、GeminiNano、Llama2和智谱ChatGLM等大语言模型。(新华网)

【荣耀首款AI PC在国内发布,售价6199元起】荣耀首款AI PC MagicBook Pro 16在国内发布,最高搭载英特尔酷睿Ultra 7 155H处理器,最高支持NVIDIA GeForce RTX4060 GPU。该款笔记本具备AI搜索能力,可实现文档内容搜索,并在行业内首次实现图片内容的精准搜索,此外还具有AI文档总结、AI字幕翻译、AI笔记纪要等应用交互功能。(财联社)

【大众途观L 2024出众款汽车上市:两种动力,售18.68万元起】上汽大众途观 L 2024出众款正式上市,新车共推出3款配置车型,售价区间为18.68万-21.70万元,拥有极光白和玄武黑两种配色。新车在设计上没有做出调整,主要是通过降价与购车优惠来提升竞争力。(IT之家)


【中汽协:前两个月商用车销量57.5万辆,同比增长14.1%】中国汽车工业协会数据显示,2月商用车产销分别完成23.3万辆和25.1万辆,环比分别下降28.9%和22.6%;同比分别下降26.6%和22.5%;2月商用车产销环比同比双降。今年1-2月,商用车产销分别完成56万辆和57.5万辆,同比分别增长9%和14.1%。具体来看,今年前两个月客车产销分别完成6.5万辆和7.1万辆,同比分别增长17.9%和29.1%。与上年同期相比,三大类客车品种产销均呈不同程度增长,其中中型客车增速更为显著。(新京报)
【机构:预计华为将在2024年第一季度首次在折叠屏手机市场份额上超越三星】根据DSCC的最新折叠/卷曲显示屏出货量和技术报告,2023年第四季度可折叠智能手机出货量同比增长33%至420万部,创历史第四高。尽管三星Galaxy Z Flip 5和Z Fold 5的销量低于预期,但仍引领了该季度市场。华为和荣耀均在2023年第四季度获得市场份额。第四季度共出货了23款不同的可折叠手机型号。在销量最高的10款机型中,三星占4款,荣耀和Oppo各占2款,华为和小米各占1款。DSCC预计,华为将在2024年第一季度首次在折叠屏手机市场份额上超越三星。(搜狐新闻)
特别声明:以上内容(如有图片或视频亦包括在内)为自媒体平台“网易号”用户上传并发布,本平台仅提供信息存储服务。
刘纪鹏:建议把A股所有做空机制都停掉,市场2800点你们还要怎么做空啊!韩国现在2700点谁做空就判刑
罗永浩点评汽车降价:幸亏当初没去造车,B级车标杆现在只卖12万了!对消费者肯定是好事,但作为创业者嘛
iPhone 16输惨了?爆料称荣耀Magic7先于苹果落地AI实际体验